Ponder Roadmap

What Is Ponder?

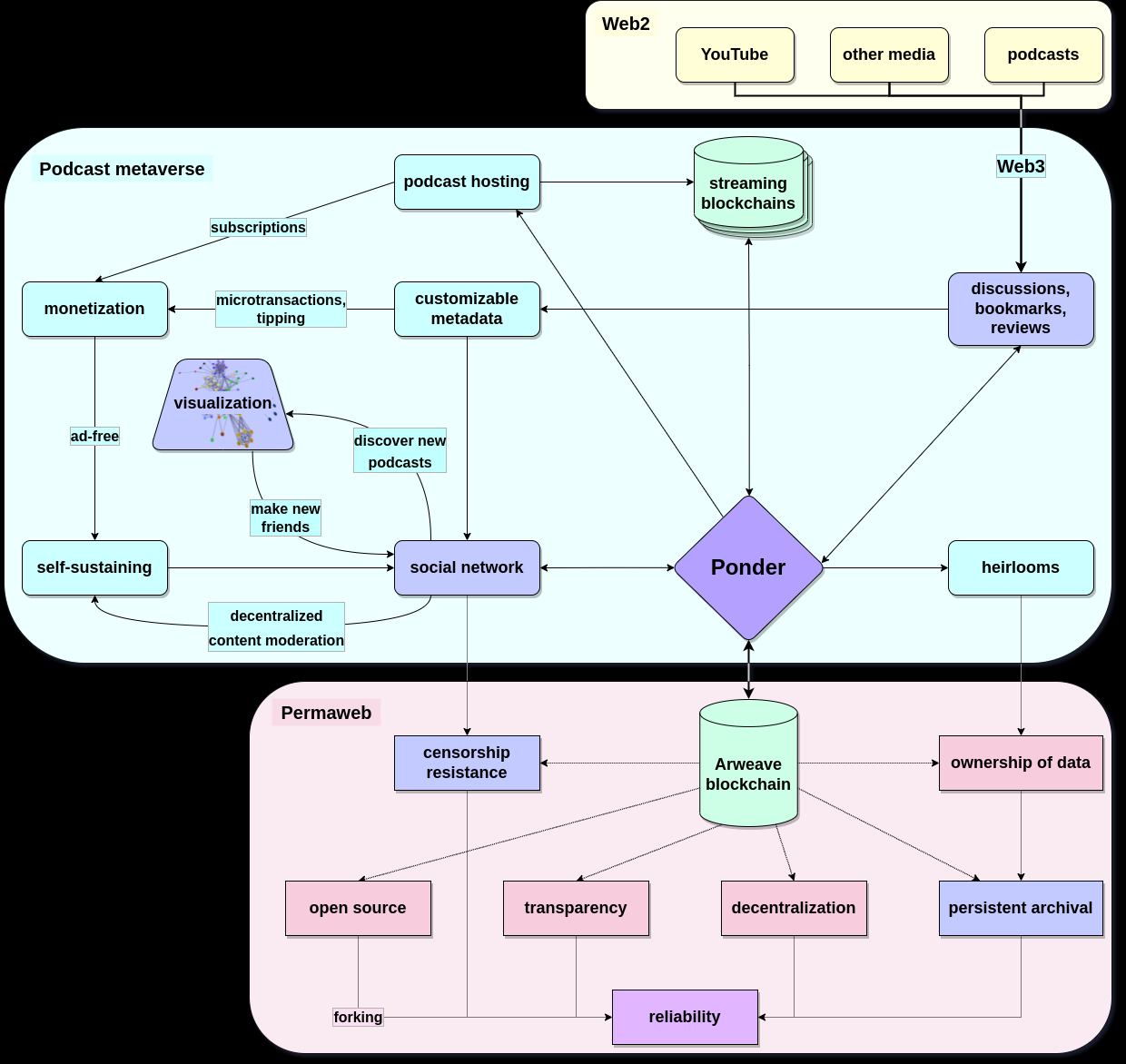
Ponder is a persistent data store, a social network and a graph-visualized discovery service for podcasts, built on Arweave. We believe that podcasts, their topics, and the conversation around them are an increasingly vital component of the online world and society as a whole. Ponder provides a platform for preserving the metadata surrounding podcasts, from historical to future data, for centuries to come.

  • Prototype [ v0.1 ]

    Work on the Prototype, a full beta version of the core application, is currently in progress.

    Summer 2022

    • Popular RSS Feeds Seeded
    • Storing Data on the Arweave (beta)
    • Synching of RSS/Arweave Data (beta)
    • Podcast Discovery Map (beta)
    • Episode Timeline Discussion (beta)
  • Launch [ v1.0 ]

    At launch, following intense testing of the Prototype, we will go live with a product that delivers the core functionality of Persistent Storage, Podcast Discovery and Discussion.

    Q4 2022

    • Podcast Hosting & Subscriptions
    • Seeding of RSS Feeds Expanded
    • Storing/Synching Arweave Data
    • Podcast Discovery Map
    • Episode Timeline Discussion
    • Discussion Board
  • Tokenomics [ v2.0 ]

    The Tokenomics update will deliver the ability of users to not only tip their favorite podcasters but also each other.

    Summer 2023

    • One time & Regular Tipping
    • Plunder (Arrrr)
  • Future Development [ v2.1+ ]

    As well as continued rigorous testing to ensure that Ponder is always ready in advance for any foreseeable scalability and security issues on the horizon, we will be adding new functionality such as auto-transcriptions.

    Beyond

    • Standalone RSS Mining Daemon
    • Community Wiki
    • Auto-Transcription
    • Music (with lyrics)
    • Dating
    • Governance
The Ponderverse
Persistent Data Storage

Ponder is a persistent data store for all layers of podcast data, from episode metadata all the way through the discussion of them and up to community-driven topic Wikis on every area of the podcast metaverse.

Podcast Discovery Service

The Ponder Map allows users to quickly and intuitively traverse the entire breadth of the podcast universe visually, utilizing their current podcast subscriptions to guide them to new, relevant topics and podcasts.

Social Network

Ponderers will be able to make quick comments on the Ponder Timeline or delve further into topics on the Ponder Board.

Conversation about the podcasts and topics begins in an episode's timeline, where users can make quick comments on a particular moment in the podcast. These comments can be replied to and then expanded into a Reddit-like in-depth discussion.

Who are decentapps?

ETHOS

We strive to conduct ourselves in business, as in life, with humility, compassion and logic. To be decent to each other and to ourselves. To choose projects primarily for their ability to grow into something valuable for people, with or without our direction and with the eventual aim of full self-governance. To release all of our software, free and open source.

These words are not just corporate bollocks; they are words that the partners all try to live and work by and have been carefully talked through and agreed upon. They will be reflected on with every major decision and will be seen through our policies and choices as the company continues to grow. We have already foreseen and made choices that must balance this ethos with the pragmatism that is sometimes unavoidable in business and we will continue to be frank and open about them.

Direction

We believe in blockchain technology as not just a disruptive force, but a revolution that can change the world for the greater good, for all of humanity in a more equitable manner. And we believe it's beyond time for that change. As decentapps grows in confidence, man-power and skill-sets, we aim to be a part of that change.

Future Projects

Beyond the success of our first project, it is our aim to devote fair time to at least one non-profit community project. As anyone who has had the opportunity knows, the satisfaction of a meaningful contribution is a reward in and of itself.

To read more about us, check out the Team page

User interface

Current state of Ponder
Wireframes of planned Ponder features

What can Ponder be?

Tipping [ Espresso & Regular | One Shot & Grande ]

Podcasters will gain tips through the Arweave, either via espresso (one-time payment) or regular (monthly) payments. Ponderers can choose between one-shot (average) and grande (generous) contributions, or leave a custom tip. We will, as always, take a small fee for each transaction.

Plunder (tips between users — Arrr)

Along with tipping podcasters, users will be able to give awards (similar to Reddit gold) to other users on the discussion forum via a simple link. Except these will be real micro-transactions with real currency.

Wiki

Community-driven expansion of any and all topics related to podcasts. We will probably not take a fee for Wiki contributions but this is open to discussion.

Auto-transcription

With the bleeding edge of auto-transcription now in the open source field, the technical barriers are low to transcribing all podcasts — the major barrier is, currently, legal. As Ponder grows, we can bring podcasters on board with the idea of free auto-transcription, to enhance the value of archiving and in-depth discussions. The storage of data on the Arweave (or more cost-effective streaming chains) will still incur a single storage fee.

Dating

The dating module will take on the dating app market in a unique manner by leaning on integration with users' podcast subscriptions and chats (with the users explicit permission) to match them with users with whom they have a lot to talk about.

While there have been attempts made to integrate music choices into dating apps, we envision a more integrated experience by coming at it from the content side, drawing on the subscription data, rather than plugging in a simple list of users' preferences on a profile page.

Music (with Lyrics)

The music equivalent of the Ponder podcast service. Like many components for later expansion, the challenges are not technical as much as legal. We foresee that the Core product can easily be ported over to a Music platform with metadata, discussion, starting with tipping of independent artists and plugging in many of the same modules to similar effect.

Governance

The direction of the app and ecosystem will be ultimately governed by the holders of the Ponder [ PNDR ] Profit-Sharing Token.

Player

We would prefer to plug into such services rather than be a one-stop-shop for Podcasts. However, if we do take on this capability, it will only be released if it constitutes a viable competitor to the best available alternatives.

Technical Breakdown

All interaction with the Arweave API is done through JavaScript. Ponder is built on React. The interactive podcast subscription graph is the heart of Ponder. Cytoscape facilitates this.

Fetching metadata from Arweave is free of cost, but uploading new metadata costs a fraction of AR. For our first release (v1), we plan to seed our data store with metadata of popular podcasts. When the user either presses the Refresh button or adds a new subscription to an RSS URL, the metadata are fetched from both the RSS feed and from Arweave. Both metadata are merged and the result is stored in the localStorage of the browser. Upon pressing the 'Arweave-sync' button, the user is able to upload new metadata or discussion threads from the browser cache onto the Arweave blockchain.

The Arweave-sync process is designed to write as few transactions as possible, since metadata are often byte-sized and the majority of costs for such a transaction is attributed to the fee of the ArConnect wallet: about 0.000187 AR ≈ $0.01.

At the moment, one Arweave transaction is submitted per podcast show, for any amount of metadata related to its episodes, timestamped bookmarks, discussions, et cetera. In the future, metadata of multiple podcasts can possibly be grouped into one transaction for reduced fees.

The metadata specific to a podcast are attached as tags to an Arweave transaction, to facilitate searching for relevant transactions through GraphQL. The transaction payload contains a JSON dump of metadata related to episodes and episode/timestamp discussions.

Since Arweave transactions are immutable, every time a new episode is released, the metadata on Arweave are outdated. Creating a new transaction for each new episode is costly, though. Therefore, it makes sense for users to keep new metadata cached and wait to start an Arweave-sync upload until they have cached information locally that they wish to share with others.

Partial example of podcast metadata tags:


{ name: 'Content-Type', value: 'application/json' },
{ name: 'Unix-Time', value: '1620172800' },
{ name: 'Ponder-version', value: 'v1.0' },
{ name: 'Ponder-subscribeUrl', value: 'https://rss_host/feed.rss' },
{ name: 'Ponder-title', value: 'The Roe Jogan podcast' },
{ name: 'Ponder-description', value: 'Less Joe, more Roe is the only way to go' },
{ name: 'Ponder-language', value: 'en-us' },
{ name: 'Ponder-keyword', value: 'Roe Jogan' },
{ name: 'Ponder-keyword', value: 'cats' },
{ name: 'Ponder-category', value: 'comedy' },
{ name: 'Ponder-category', value: 'politics' }

Partial example of JSON episode metadata:


episodes: [
  { title: "Episode 309: Dwayne Bronson",
    url: "https://url_specified_by_rss_feed/episode_309.mp3",
    description: "",
    publishedAt: "2021-11-10T15:06:18.000Z",
    categories: ["comedy"],
    keywords: [] },
]

Ponder allows users to supplement several metadata fields. Thus, for instance, mirror URL's for podcast episodes can be shared. Through the decentralized content moderation system, each URL can acquire a certain amount of votes, which decides its ranking in the list of URL's. The same applies to episode descriptions.

Ponder v1 supports adding podcasts through RSS feed URL's. Fetching these through the browser raises the issue that the Same-origin Policy (SoP) of modern browsers blocks access to external domains, unless these domains specifically whitelist Cross-Origin Resource Sharing (CORS). Many RSS feed servers do not facilitate cross-origin requests. To get around this issue, we host a CORS-proxy on our centralized server. In order to enhance decentralization, we allow the user to specify an ordered list of CORS-proxies.

User-sensitive data, such as their list of subscriptions and private bookmarks, is encrypted using the public key of their Arweave wallet. Thus, only the owner of the corresponding private key can decrypt these transactions.

Revenue Sources

While the core, feature-rich functionality will always remain free and open source for the community to enjoy, we believe that we can run an efficient and well-oiled service for users, financed in the long term through the micro-payments received as processing fees.

Users

We intend to hand out the first several thousand users of Ponder a "free ride" at the start by gifting early adopters a small amount of the AR token for use within the app. Beyond this the fees will break down in the following areas.

Tipping & Subscriptions

Ponder will take a small service fee from all tips, subscriptions and Plunder.

Uploading of Metadata

Ponder will also take a small fee based on the cost in AR of uploading metadata.

Governors

Owners of the PNDR token will be able to stake sums for lengths of time that allow them to have a say in how the future of Ponder should look. decentapps, other investors, and end-users will only ever have as much say as other holders, in relation to percentage of tokens held, willingness to lock up that token, and with Quadratic voting to balance those who own more of the token with those who make up a smaller percentage holding. This end-goal will be met beyond the establishment of DID protocols as the norm.

Podcasters

As the Ponder ecosystem grows in scale and scope, its health will allow investment in resources that can greatly aid Podcasters by automating things such as transcription of their episodes automatically, either free or for a nominal (and optional) fee.